# MVC 详解
作者:Ethan.Yang
博客:https://blog.ethanyang.cn (opens new window)
相关源码参考: Spring源码中文注释仓库5.3.x分支 (opens new window)
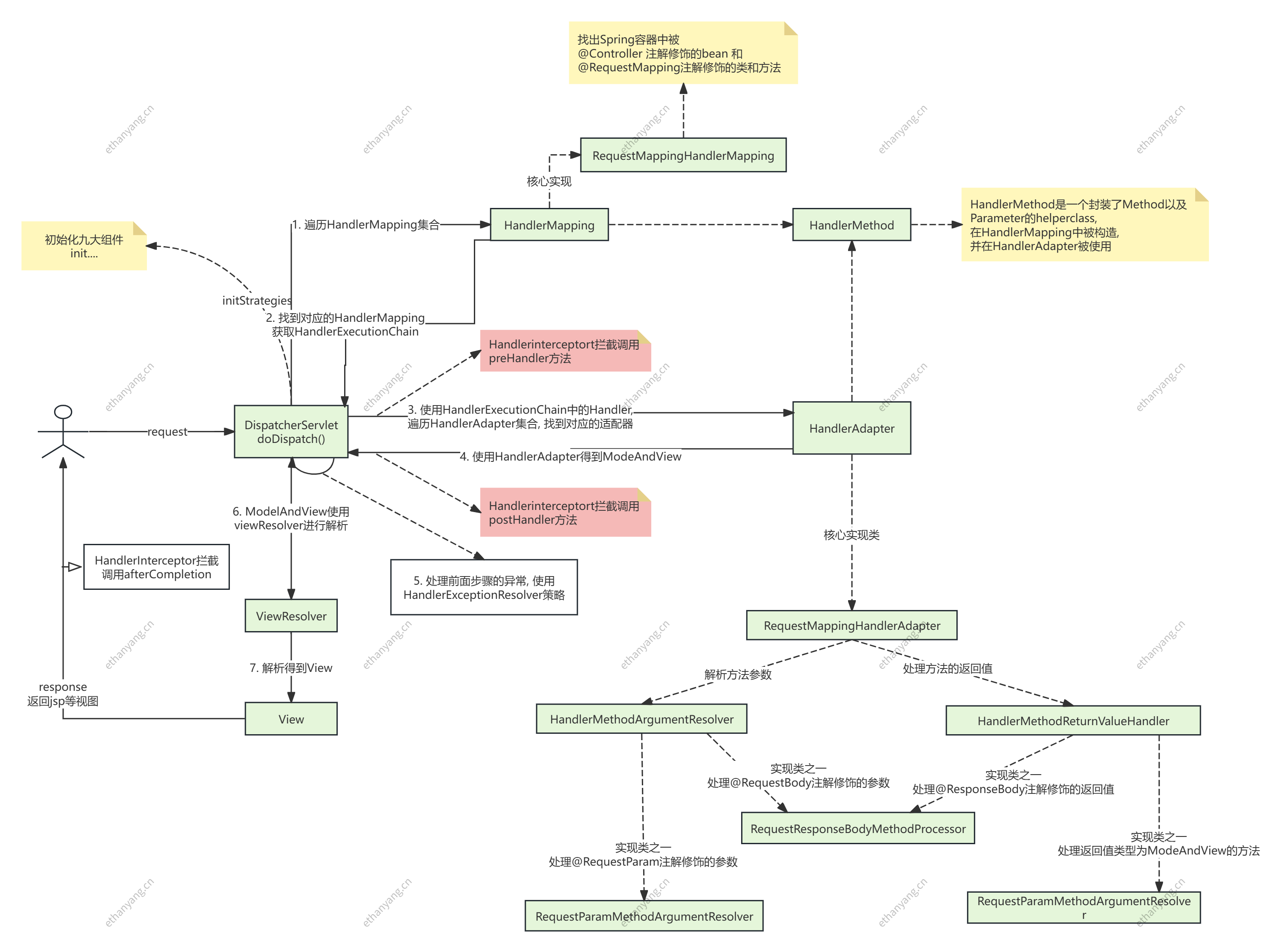
相对比较简单, 手写mvc基本核心流程已覆盖, 参考下图阅读源码即可
- ApplicationContext 初始化时用 Map 保存所有 url 和 Controller 类的对应关系
- 根据请求 url 找到对应的Controller,并从 Controller 中找到处理请求的方法
- request 参数绑定到方法的形参, 执行方法处理请求, 并返回结果视图
